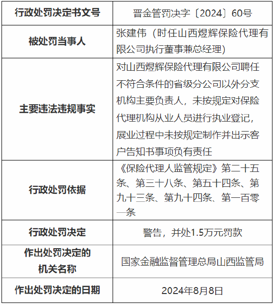
8月15日金融一线消息,国家金融监督管理总局山西监管局行政处罚信息公开表显示,山西煜辉保险代理有限公司因聘任不符合条件的省级分公司以外分支机构主要负责人、未按规定对保险代理机构从业人员进行执业登记以及展业过程中未按规定制作并出示客户告知书,被国家金融监督管理总局山西监管局警告,并处1.5万元罚款。
张建伟时任山西煜辉保险代理有限公司执行董事兼总经理,对山西煜辉保险代理有限公司聘任不符合条件的省级分公司以外分支机构主要负责人,未按规定对保险代理机构从业人员进行执业登记,展业过程中未按规定制作并出示客户告知书事项负有责任,被监管警告,并处1.5万元罚款。
还没有评论,来说两句吧...