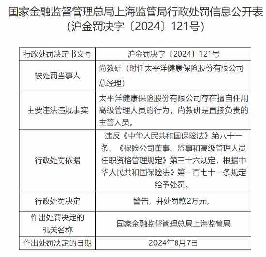
正文 太保健康险被罚:存在临时负责人超期、擅自任用高级管理人员的行为 辉煌优配 V管理员 /2024-08-15 13:44:02/82阅读/0评论 0815 此篇文章发布距今已超过533天,您需要注意文章的内容或图片是否可用! 8月15日金融一线消息,国家金融监督管理总局上海监管局行政处罚信息公开表显示,健康保险股份有限公司因存在临时负责人超期、擅自任用高级管理人员的行为,被国家金融监督管理总局上海监管局警告,并处罚款3.5万元。 尚教研(时任太平洋健康保险股份有限公司总经理),对太平洋健康保险股份有限公司存在擅自任用高级管理人员的行为事实,是直接负责的主管人员,被监管警告,并处罚款2万元。
还没有评论,来说两句吧...