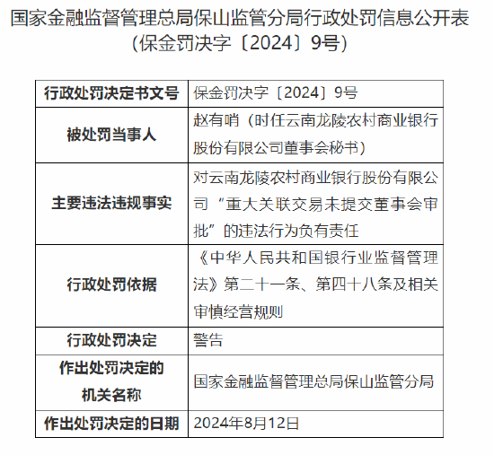
正文 云南龙陵农村商业银行因重大关联交易未提交董事会批准被罚30万元 辉煌优配 V管理员 /2024-08-28 19:54:08/54阅读/0评论 0828 此篇文章发布距今已超过522天,您需要注意文章的内容或图片是否可用! 8月28日金融一线消息,国家金融监督管理总局保山监管分局行政处罚信息公开表显示,云南龙陵农村商业银行股份有限公司因重大关联交易未提交董事会批准,被罚款30万元。 赵有哨(时任云南龙陵农村商业银行股份有限公司董事会秘书)对云南龙陵农村商业银行股份有限公司“重大关联交易未提交董事会审批”的违法行为负有责任,被警告。
还没有评论,来说两句吧...