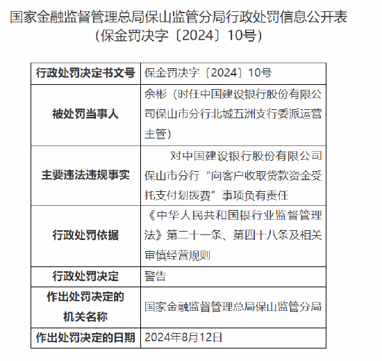
正文 中国建设银行保山市分行被罚70万元:因向客户收取贷款资金受托支付划拨费等违法违规行为 辉煌优配 V管理员 /2024-08-28 19:58:03/58阅读/0评论 0828 此篇文章发布距今已超过522天,您需要注意文章的内容或图片是否可用! 8月28日金融一线消息,国家金融监督管理总局保山监管分局行政处罚信息公开表显示,中国股份有限公司保山市分行因个人贷款支付管理与控制不到位,部分信贷资金违规流入限制性领域;向客户收取贷款资金受托支付划拨费,被罚款70万元。 余彬(时任中国建设银行股份有限公司保山市分行北城五洲支行委派运营主管)对中国建设银行股份有限公司保山市分行“向客户收取贷款资金受托支付划拨费”事项负有责任,被警告。
还没有评论,来说两句吧...